Organigramma
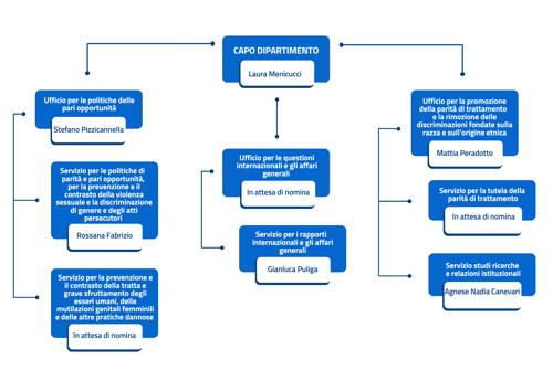
Il Dipartimento si articola in tre Uffici di livello dirigenziale generale e in cinque Servizi di livello dirigenziale non generale.
L'organigramma del Dipartimento:

Link e Allegati
Decreto del Sottosegretario di Stato 8 Aprile 2019 "Organizzazione interna del Dipartimento pari opportunità"
SCARICA